Original Title: Crypto, AI, Robotics: The Technological Trinity
Original Author: @schizoxbt, Castle Labs
Translated by: Peggy, BlockBeats
Editor's Note: In the wave of integration of crypto, artificial intelligence, and robotics, Virtuals is building an "agent-based economy" within a "technological trinity."
Here, intelligent agents can not only trade on-chain but also execute tasks in the real world; financing no longer relies on traditional venture capital but is driven by decentralized launch platforms; robots no longer operate in isolation but continuously learn human behavior through crowdsourced data.
This is not just a technological integration but a reconstruction of productivity. With the launch of the ACP protocol, Butler trading assistant, Unicorn launch platform, and SeeSaw data collection system, we are witnessing the emergence of an agent-based economy.
A future where humans, AI, and machines collaborate together.
The following is the original text:
The Technological Trinity
Robotics, Crypto, AI.
This is the technological trinity of our generation.
These three technologies are currently the most disruptive forces, with some even believing that they may represent humanity's last major technological transformation. Therefore, it is particularly noteworthy that Virtuals has incorporated robotics into its technological framework.
Why are they doing this?
AI builders quickly realized that crypto and blockchain are the most effective ways for agents to transact and operate on the internet. Meanwhile, robotics developers also understood that integrating AI into machines could create truly autonomous devices capable of executing commands and completing tasks in the real world.
A symbiotic relationship of mutual enhancement has formed among the three. While they can exist independently, in other words, not all robots need crypto, and not all agents need robots, when combined, they create a complete closed loop.

Blockchain can enable large-scale coordination of agents and robots while providing payment infrastructure, whether for paying service fees or allowing DAOs to control a fleet of automated delivery drones.
AI endows robots with reasoning and decision-making capabilities without human intervention; while robots provide physical execution capabilities, allowing agents to interact with the real world.
This is a perfect technological symbiosis, achieved by @Virtuals_io through the introduction of what is called aGDP (agent-based Gross Domestic Product).
aGDP is defined as "the total output generated by the collaboration of humans, agents, and machines in both digital and physical realms."
When digital productivity combines with robots that can operate in the real world, it becomes tangible, entering the physical domain previously inaccessible to agents.
The three core products of Virtuals are: ACP, Butler, and Unicorn.
The following sections will introduce these products one by one and demonstrate how robots integrate into these core pillars.
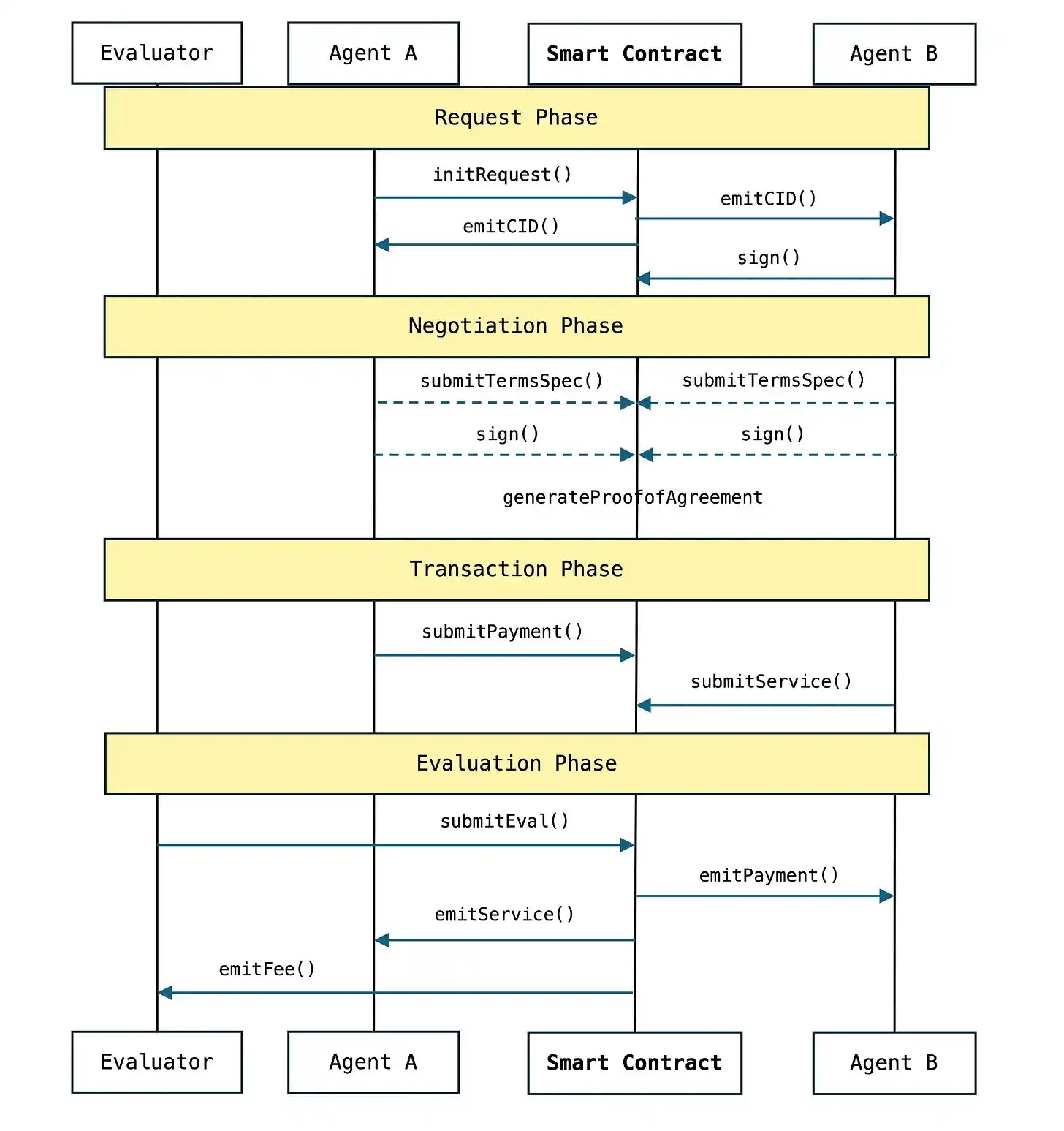
ACP: Agent Commerce Protocol
As the name suggests, ACP is a protocol for transactions between agents, typically involving trading, analysis, and research. Now, with the addition of robots, the application scenarios of ACP have become even broader.
Imagine a scenario: you are a real estate developer needing to complete a construction task. You use a research agent that hires a design agent to draft the blueprints. The research agent then hires a construction robot agent to lay the foundation for the property. The construction agent then hires a supply chain agent to procure building materials. All transactions are settled through ACP.
While this sounds like a world of the future, the possibilities are limitless.
For example: a manufacturing agent hires a fleet of delivery drones to deliver products directly to consumers' homes; or an agricultural agent analyzes weather data and then hires a robot agent for seeding or irrigation tasks.
If you want to delve deeper, here is a mockup of the ACP backend interface:

Recently, the popularity of x402 has been rising. Here is a comparison between ACP and x402, and why Virtuals is in a favorable position amidst the growing wave of agent capabilities.
[Related Reading]
Butler
Butler is the front-end interface of Virtuals for its agent-based economy, allowing users to interact with autonomous agents built on the protocol.
Users can input requests in the chat interface of X, and Butler will recommend the most suitable agent (or agent cluster) to complete the task. After collecting the user's input, Butler will confirm the task's cost and deliverables, then distribute the task.
Once robots are involved, this process will become even more dynamic. Users can send instructions to agents through Butler, and agents can execute these tasks in the real world via robots.
Users can even manage and operate entire business projects solely through agents. Want to design T-shirts and clothing? There are dedicated design agents to handle that. Want to package these products and deliver them to real users? There are robots to execute that.
The door to business management is thus opened: anyone can submit requests or tasks to be completed by agents or robots without needing to get their hands dirty.

Unicorn
Unicorn is the upgraded launch platform of Virtuals, specifically serving projects within the ecosystem, helping developers and founders raise funds for their startups.
The old Genesis model eventually evolved into a "score game," where users were more concerned about points than supporting real founders.
Virtuals states that they have invested in several robotics projects through their venture capital arm and noticed that without a scalable financing mechanism, innovation becomes slow and fragmented.
Now, with the incentive mechanisms more aligned with the Unicorn model, robotics and agent developers can more easily raise funds for their ambitious projects, such as:
A group of agricultural robots managed by intelligent agents that can autonomously plant, monitor, and harvest crops, optimizing yield through predictive analytics;
A network of smart delivery drones that can bid for delivery tasks and complete deliveries via land or air;
Automated construction robots coordinated by design agents and site planning agents.
Such a list of creative ideas can extend indefinitely.
However, there is still a key missing link: today's robots are not "plug-and-play"; they do not possess the capability to execute all tasks and need to be taught and trained. This is where SeeSaw comes into play.

SeeSaw
To enable these robot agents to operate efficiently in the real world, they require large-scale spatial datasets. These datasets can cover everything from recognizing different types of alarm sounds to navigating construction sites, and even simple tasks like folding a shirt correctly.
SeeSaw's role is to help robots better understand the surrounding world by having humans record daily activities and target tasks. These daily behaviors are converted into data for robots to learn from.
Robots naturally face difficulties in understanding how objects and humans move in three-dimensional space. Therefore, collecting these motion data—no matter how subtle or complex—is crucial.

This is precisely why SeeSaw was born; Virtuals understands the importance of data collection.
SeeSaw is an iOS mobile video collection application that crowdsources videos of interactions between people and objects. They gamify this process, allowing users to complete tasks and earn rewards.
As long as the reward mechanism aligns with users' contributions, this system can scale rapidly, building a vast visual interaction database for Virtuals to serve any team needing to train robots.
SeeSaw is developed in collaboration with @BitRobotNetwork to ensure the quality of the collected data meets standards and is suitable for large-scale robot training.
The Future is Here
While this article concludes here, the story of the technological trinity is just beginning.
These three fields have only just begun to reveal their potential, and due to the openness of crypto technology, we are able to witness these developments at the forefront.
It is reasonable to expect that in the near future, we will see organizations and companies composed entirely of robots. The scenes of robots automatically completing tasks in reality are both fascinating and somewhat shocking for all science fiction enthusiasts.
The future may arrive faster than we imagine. The exploration of the technological trinity by Virtuals will yield results worth our continued attention.
免责声明:本文章仅代表作者个人观点,不代表本平台的立场和观点。本文章仅供信息分享,不构成对任何人的任何投资建议。用户与作者之间的任何争议,与本平台无关。如网页中刊载的文章或图片涉及侵权,请提供相关的权利证明和身份证明发送邮件到support@aicoin.com,本平台相关工作人员将会进行核查。

